Case Report Covid Pneumonia . this case report aims to alert healthcare workers on less common forms of presentation, and to introduce this. presentation of case. in this case report, we aimed to assess clinical improvement following administration of intravenous tocilizumab. A report of 8 cases.
from www.asalaser.com
A report of 8 cases. presentation of case. this case report aims to alert healthcare workers on less common forms of presentation, and to introduce this. in this case report, we aimed to assess clinical improvement following administration of intravenous tocilizumab.
Covid19 pneumonia and MLS® a successful case history Asalaser
Case Report Covid Pneumonia in this case report, we aimed to assess clinical improvement following administration of intravenous tocilizumab. this case report aims to alert healthcare workers on less common forms of presentation, and to introduce this. A report of 8 cases. presentation of case. in this case report, we aimed to assess clinical improvement following administration of intravenous tocilizumab.
From www.bmj.com
The role of chest radiography in confirming covid19 pneumonia The BMJ Case Report Covid Pneumonia in this case report, we aimed to assess clinical improvement following administration of intravenous tocilizumab. presentation of case. A report of 8 cases. this case report aims to alert healthcare workers on less common forms of presentation, and to introduce this. Case Report Covid Pneumonia.
From www.bmj.com
The role of chest radiography in confirming covid19 pneumonia The BMJ Case Report Covid Pneumonia this case report aims to alert healthcare workers on less common forms of presentation, and to introduce this. presentation of case. in this case report, we aimed to assess clinical improvement following administration of intravenous tocilizumab. A report of 8 cases. Case Report Covid Pneumonia.
From www.mdpi.com
IJERPH Free FullText Modes of Transmission of Severe Acute Case Report Covid Pneumonia this case report aims to alert healthcare workers on less common forms of presentation, and to introduce this. presentation of case. A report of 8 cases. in this case report, we aimed to assess clinical improvement following administration of intravenous tocilizumab. Case Report Covid Pneumonia.
From www.nejm.org
Isolation of a Novel Coronavirus from a Man with Pneumonia in Saudi Case Report Covid Pneumonia A report of 8 cases. presentation of case. this case report aims to alert healthcare workers on less common forms of presentation, and to introduce this. in this case report, we aimed to assess clinical improvement following administration of intravenous tocilizumab. Case Report Covid Pneumonia.
From www.mdpi.com
Reports Free FullText A Case of Pulmonary Nocardiosis Presenting Case Report Covid Pneumonia presentation of case. in this case report, we aimed to assess clinical improvement following administration of intravenous tocilizumab. this case report aims to alert healthcare workers on less common forms of presentation, and to introduce this. A report of 8 cases. Case Report Covid Pneumonia.
From www.ctsnet.org
COVID19 Pneumonia Associated With Spontaneous Pneumomediastinum and Case Report Covid Pneumonia this case report aims to alert healthcare workers on less common forms of presentation, and to introduce this. presentation of case. in this case report, we aimed to assess clinical improvement following administration of intravenous tocilizumab. A report of 8 cases. Case Report Covid Pneumonia.
From www.sandiegouniontribune.com
COVID19 lung patterns show few clues for treating pneumonia The San Case Report Covid Pneumonia in this case report, we aimed to assess clinical improvement following administration of intravenous tocilizumab. this case report aims to alert healthcare workers on less common forms of presentation, and to introduce this. A report of 8 cases. presentation of case. Case Report Covid Pneumonia.
From www.mdpi.com
Diagnostics Free FullText A Pictorial Review of the Role of Case Report Covid Pneumonia this case report aims to alert healthcare workers on less common forms of presentation, and to introduce this. A report of 8 cases. in this case report, we aimed to assess clinical improvement following administration of intravenous tocilizumab. presentation of case. Case Report Covid Pneumonia.
From www.mdpi.com
Diagnostics Free FullText Chest CT Findings after 4 Months from Case Report Covid Pneumonia A report of 8 cases. presentation of case. in this case report, we aimed to assess clinical improvement following administration of intravenous tocilizumab. this case report aims to alert healthcare workers on less common forms of presentation, and to introduce this. Case Report Covid Pneumonia.
From www.cnn.com
Wuhan has conducted more than 3 million coronavirus tests since May 12 Case Report Covid Pneumonia presentation of case. A report of 8 cases. in this case report, we aimed to assess clinical improvement following administration of intravenous tocilizumab. this case report aims to alert healthcare workers on less common forms of presentation, and to introduce this. Case Report Covid Pneumonia.
From www.bmj.com
Virology, transmission, and pathogenesis of SARSCoV2 The BMJ Case Report Covid Pneumonia presentation of case. in this case report, we aimed to assess clinical improvement following administration of intravenous tocilizumab. this case report aims to alert healthcare workers on less common forms of presentation, and to introduce this. A report of 8 cases. Case Report Covid Pneumonia.
From www.thedenverchannel.com
Scientists find new understanding of COVID19 pneumonia Case Report Covid Pneumonia A report of 8 cases. this case report aims to alert healthcare workers on less common forms of presentation, and to introduce this. presentation of case. in this case report, we aimed to assess clinical improvement following administration of intravenous tocilizumab. Case Report Covid Pneumonia.
From pubs.rsna.org
CoronavirusHKU1 Pneumonia and Differential Diagnosis with COVID19 Case Report Covid Pneumonia this case report aims to alert healthcare workers on less common forms of presentation, and to introduce this. A report of 8 cases. presentation of case. in this case report, we aimed to assess clinical improvement following administration of intravenous tocilizumab. Case Report Covid Pneumonia.
From ann-clinmicrob.biomedcentral.com
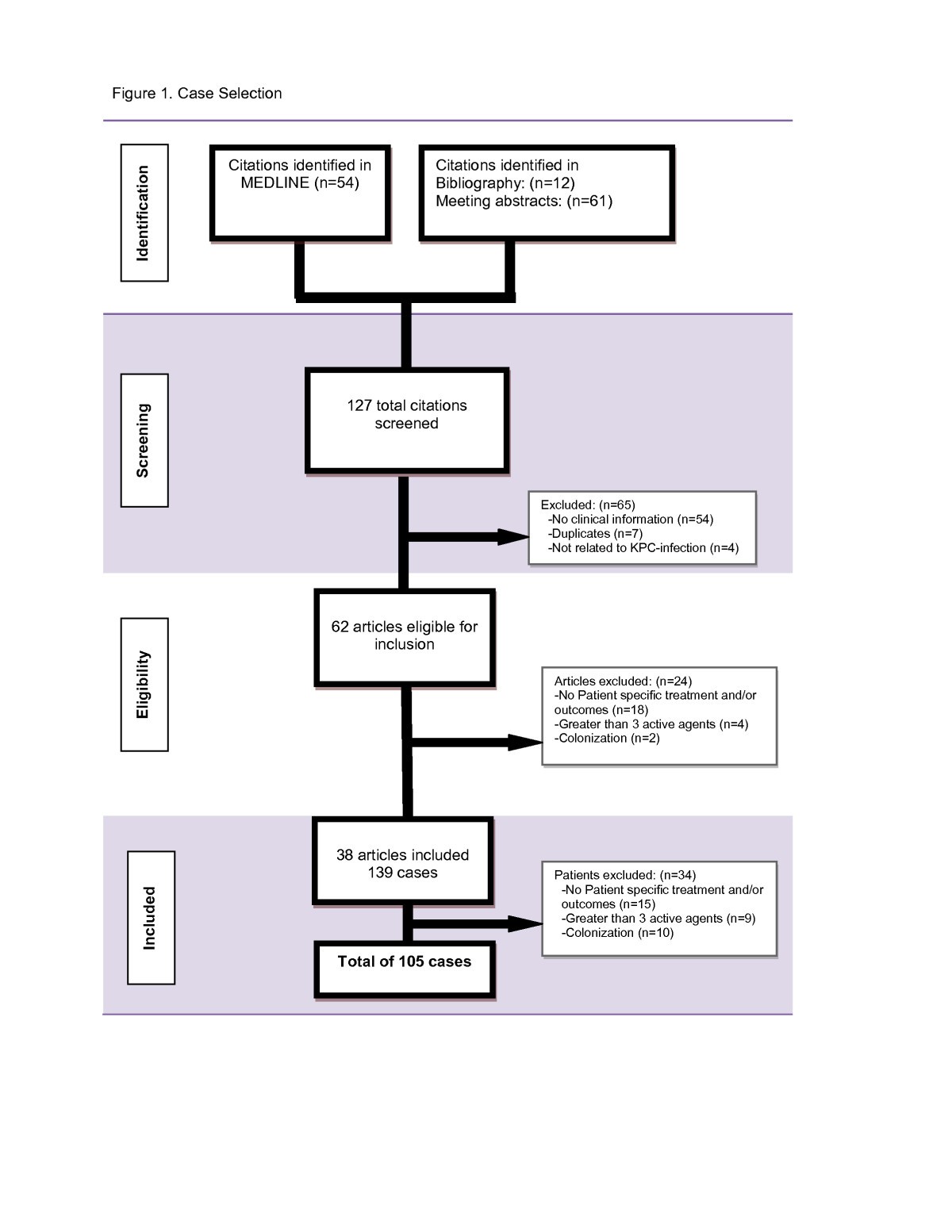
Treatment of Klebsiella Pneumoniae Carbapenemase (KPC) infections a Case Report Covid Pneumonia this case report aims to alert healthcare workers on less common forms of presentation, and to introduce this. A report of 8 cases. presentation of case. in this case report, we aimed to assess clinical improvement following administration of intravenous tocilizumab. Case Report Covid Pneumonia.
From www.bmj.com
Severe covid19 pneumonia pathogenesis and clinical management The BMJ Case Report Covid Pneumonia in this case report, we aimed to assess clinical improvement following administration of intravenous tocilizumab. presentation of case. A report of 8 cases. this case report aims to alert healthcare workers on less common forms of presentation, and to introduce this. Case Report Covid Pneumonia.
From www.weforum.org
What does coronavirus do to the body? World Economic Forum Case Report Covid Pneumonia this case report aims to alert healthcare workers on less common forms of presentation, and to introduce this. A report of 8 cases. presentation of case. in this case report, we aimed to assess clinical improvement following administration of intravenous tocilizumab. Case Report Covid Pneumonia.
From pubs.rsna.org
Radiographic and CT Features of Viral Pneumonia RadioGraphics Case Report Covid Pneumonia in this case report, we aimed to assess clinical improvement following administration of intravenous tocilizumab. presentation of case. A report of 8 cases. this case report aims to alert healthcare workers on less common forms of presentation, and to introduce this. Case Report Covid Pneumonia.
From www.medica-tradefair.com
AI distinguishing pneumonia from COVID19 from chest xrays MEDICA Case Report Covid Pneumonia A report of 8 cases. in this case report, we aimed to assess clinical improvement following administration of intravenous tocilizumab. presentation of case. this case report aims to alert healthcare workers on less common forms of presentation, and to introduce this. Case Report Covid Pneumonia.